-
[오라클로 배우는 데이터베이스 개론과 실습] 6장 연습문제Database 2020. 6. 14. 16:09
오라클로 배우는 데이터베이스 개론과 실습 6장 연습문제 풀이입니다.
학교 과제로 혼자서 푼 내용을 공유합니다. 오류가 있다면, 댓글로 알려주세요 :)
① ② ③ ④
1. 데이터베이스 설계 순서로 옳은 것은?
② 요구사항 분석 -> 개념적 모델링 -> 논리적 모델링 -> 물리적 모델링 -> 데이터베이스 구현
2. ER 모델의 표현방법으로 옳지 않은 것은?
③ 속성-오각형
[풀이]
속성은 타원으로 표현된다.
3. ER모델에 대한 설명으로 옳지 않은 것은?
② 일대일 관계 유형만 표현할 수 있다.
[풀이]
1:1, 1:N, N:M 관계 표현이 가능하다
4. ER 표기법에 대한 설명 중 옳지 않은 것은?
③ 복합 속성
[풀이] 이중 타원은 다중값을 나타내는 속성이다. 복합 속성은 여러 속성으로 구성된 속성으로 큰 타원 아래 작은 타원 여러개로 구성된다.
5. IE표기법에 대한 설명으로 옳지 않은 것은?
④ 0(필수적 참여)
[풀이] O는 부분참여, |은 필수참여를 나타낸다.
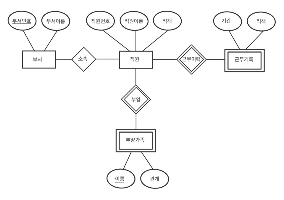
6. 다음 내용을 모두 포함하는 데이터베이스를 설계하시오. 필요하면 몇 가지 가정을 넣을 수 있다.
(1) ER다이어그램을 그리시오.
(근무기록을 약한개체로 볼 경우)

(2) ER다이어그램을 IE표기법으로 변환하여 그리시오.

(3) ER다이어그램을 테이블로 변환하시오.
부서(부서번호, 이름)
직원(직원번호, 직원이름, 직책, 부서번호(FK))
근무기록(직원번호(FK), 기간, 직책)
부양가족(직원번호(FK), 이름, 나이)
8. 다음은 고객과 주문에 관한 ER 다이어그램이다. 개체는 고객(Customer), 제품(Product), 주문(Invoice)으로 구성된다. Place관계는 ‘주문한다’를, LineItem은 ‘주문 항목’을 의미한다. 그림에 해당하는 테이블을 작성하시오 (변환된 테이블의 기본키는 밑줄 실선, 외래키는 밑줄 점선으로 표시한다. 기본키인 동시에 외래키일 경우에는 밑줄 실선으로 표시한다. 테이블 변환을 위하여 필요한 사항 중 설명되지 않은 것은 임의로 정하여 설계한다.
+ 외래키는 밑줄점선 대신, I(이탤릭체)로 표기함
Invoice(Invoice#, TotalPrderAMT, Date, Terms, ShipVia, Cust#(FK) )
Customer(Cust#, Crame, Street, City, State, Zip, Phone)
Product(Prod#, StandardPrice, Description)
LineItem(Prod#(FK), Invoice#(FK), SellPrice, Quantity)
'Database' 카테고리의 다른 글
[오라클로 배우는 데이터베이스 개론과 실습] 8장 연습문제 (3) 2020.06.16 [오라클로 배우는 데이터베이스 개론과 실습] 7장 연습문제 (2) 2020.06.15 [오라클로 배우는 데이터베이스 개론과 실습] 4장 연습문제 (0) 2020.04.28 [오라클로 배우는 데이터베이스 개론과 실습] 3장 연습문제 (2) 2020.04.27 [오라클로 배우는 데이터베이스 개론과 실습] 2장 연습문제 (6) 2020.04.27