-
[Android studio] Activity(화면의 기본 단위)란?AndroidStudio 2020. 3. 2. 18:52
Activity란?
- 화면의 기본 단위로 안드로이드 API내에서 클래스로 제공되어 이를 상속받아 앱에서 사용할 Activity를 만든다.
- 개발자가 직접 인스턴스를 생성하지 않고, 시스템에 의해 생성되어 로드되거나 액티비티를 시작하는 'Start Activity' 함수에 의해 간접적으로 띄울 수 있다. (Activity의 시작과 종료를 안드로이드 시스템이 직접 관리하기 때문
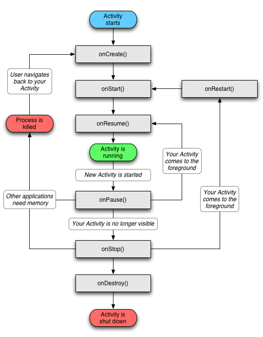
Activity LifeCycle
액티비티 동작과정을 인간의 생애에 빗댄 것이다.

액티비티 생명주기 Activity가 실행되면 실제로 화면에 보이기 전까지 onCreate(), onStart(), onResume() 함수가 차례로 동작한다.
- onCreate() : activity 생성시 단 한 번만 호출, 공통적으로 사용되는 변수의 초기화, 화면에 표시되는 UI의 초기값 설정
- onStart(), onResume() : 시작할 때 뿐만 아니라 activity가 가려졌다가 돌아올 때도 실행된다. 다른 화면에서 입력받은 내용을 통해 바뀔 수 있는 데이터를 초기값 설정 또는 갱신하는 구문들이 포함된다.
- onPause() : 화면의 일부가 가려지는 경우, 일시정지가 된다. 시스템이 메모리나 배터리의 사용량을 줄이기 위해서 activity를 메모리에서 완전히 제거하기도 한다. 이때는 activity로 돌아오더라도 다시 onCreate()부터 시작하게 된다.
- onStop() : 다른 activity로 화면이 완전히 전환되는 경우, onPause()가 호출되고 나서 onStop()이 호출된다. 시스템이 메모리나 배터리의 사용량을 줄이기 위해서 activity를 메모리에서 완전히 제거하기도 한다. 이때는 activity로 돌아오더라도 다시 onCreate()부터 시작하게 된다.
- onDestroy() : 개발자가 명시적으로 activity를 종료하기 위해 activity의 finish()의 함수를 호출하거나 시스템에 의해 강제적으로 activity가 종료되는 경우 호출된다.
'AndroidStudio' 카테고리의 다른 글
[안드로이드스튜디오] 뷰와 기본 위젯 (0) 2020.05.17 [Android Studio] dp와 sp단위에 대해 알아보자 (0) 2020.03.03 [Android studio] view 시스템 (0) 2020.03.03 [Android studio] 개발 환경 살펴보기 (0) 2020.03.02